必赢国际

19918966162

400-117-6658

BWIN·必赢(中国)唯一官方网站
行业资讯

30省份!140项补助,最高奖励1000万!全国绿色工厂、园区补助汇总

时间: 2022-08-09

/

浏览量: 1281

湖北必赢国际绿色能源有限公司

据统计,我国工业领域的能源消费占据了全国消费总量的65%。截止2020年底,工业领域用电量占到了全社会用电总量的67%以上。作为我国能源消费的“主战场”,工业领域需要尽快解决工业结构和能源结构的平衡性问题,争取率先“达峰”。

日前,由工信部印发的《“十四五”工业绿色生长规划》,指明了工业领域未来生长的偏向。《规划》指出,到2025年,工业工业结构、生产方式绿色低碳转型取得显著成效,绿色低碳技术装备广泛应用,能源资源利用效率大幅提高,绿色制造水平全面提升,为2030年工业领域碳达峰奠基基础。

其中,《规划》重点提出要提升我国清洁能源消费比重,勉励工厂、园区开展工业绿色低碳微电网建设,鼎力生长屋顶漫衍式光伏、多元储能等技术,有效推动工业领域多能高效互补利用。这项政策的颁布,对我国未来5年内工业领域绿色转型,推动实现“双碳”目标具有重要意义。

另外自2021年起,国家、地方从政策层面屡次强调“光伏+新建厂房”,《2030年碳达峰方案》明确提出“到2025年新建厂衡宇顶光伏笼罩率力争到达50%”的目标,多个省、市、县区也出台政策,结合绿色建筑、绿色经济、生态经济生长规划,勉励工厂、园区开展工业绿色低碳微电网建设,生长屋顶光伏等,推进多能高效互补利用。


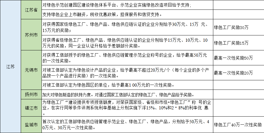
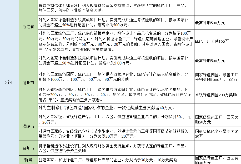
【3060碳达峰碳中和】汇总了北京、上海、天津、河北、广东、安徽等30个省份的绿色工厂、绿色园区补助政策,包罗资金补助、金融担保、信贷支持等。

从表格中可以看出大部门地域对于入选国家级绿色园区、工厂名单的企业将一次性奖励100万元,浙江湖州的奖励金额到达了1000万元,对于入选省级名单多是一次性奖励50万元,同时还有多个都市凭据设备投资金额的百分比进行奖励,最高可达800万,分享给各人。


全国绿色工厂、园区补助汇总表:

湖北必赢国际绿色能源有限公司
湖北必赢国际绿色能源有限公司
湖北必赢国际绿色能源有限公司
湖北必赢国际绿色能源有限公司
湖北必赢国际绿色能源有限公司
湖北必赢国际绿色能源有限公司
湖北必赢国际绿色能源有限公司
湖北必赢国际绿色能源有限公司
湖北必赢国际绿色能源有限公司
湖北必赢国际绿色能源有限公司


什么是绿色园区?

绿色工业园区是指企业绿色制造、园区智慧管理、环境宜业宜居的工业集聚区,具备工业基础好、基础设施完善、绿色水平高的特点,综合反映能效提升、污染减排、循环利用、工业链耦合等绿色管理要求,是绿色生长理念在工业领域的直接展现。绿色工业园区建设重点是以产物制造和能源供应为主要功效、工业增加值占比凌驾50%、具有法定界限和范围、具备统一管理机构的省级以上工业园区。

绿色园区评价指标体系包罗能源利用绿色化、资源利用绿色化、基础设施绿色化、工业绿色化、生态环境绿色化、运行管理绿色化6个方面,具体如下图所示。

湖北必赢国际绿色能源有限公司

如何申请?

工信部每年会宣布本年度绿色制造评价事情通知,园区应凭据通知要求进行自评价并出具自评陈诉,自评结束后应向有资质的第三方评价机构申请第三方评价。第三方评价机构会凭据绿色园区评价要求对园区切合性进行评分并体例评价陈诉。取得第三方评价陈诉后,园区应连同自评陈诉一起提交给工信部门评审,地方工信部门评审通过后可获得市级绿色园区示范单元,省级工信部门评审通过后可获得省级绿色园区示范单元,工信部评审通过后可获得国家级绿色园区示范单元。通过评审的园区会按批次在网上进行公示。

湖北必赢国际绿色能源有限公司

-end- 


上一篇: 光伏发电成本计算的决定因素下一篇: 2022限电再来,安装光伏势在必行!

相关文章

检察更多
QQ咨询
QQ咨询
在线咨询
在线咨询
BWIN·必赢(中国)唯一官方网站
400-117-6658
客服二维码
客服二维码
返回顶部
返回顶部
网站地图